关于举办长春工程学院第六届大学生结构设计竞赛的通知
文章来源: 作者: 发布日期:2015年07月08日
关于举办长春工程学院第六届大学生结构设计竞赛的通知
全校师生:
为培养大学生的创新思维和实际动手能力,培养大学生团队协作精神,增强大学生的工程结构设计与实践能力,丰富校园科技文化氛围,促进大学生相互交流与学习,为我校参加第六届吉林省大学生结构设计竞赛及在昆明理工大学举办的第九届全国大学生结构设计竞赛选拔优秀人才,举办我校第六届结构设计竞赛,本次结构设计竞赛由教务处主办、土木工程学院承办。具体事项通知如下:
一、竞赛题目
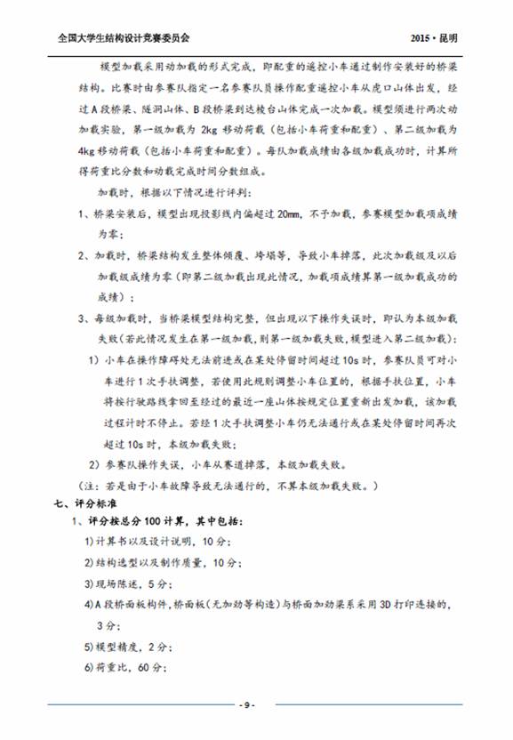
竞赛题目:采用第九届全国大学生结构设计竞赛赛题。
赛题详细情况见附件2:竞赛方式与内容。
二、参赛对象和形式
参赛对象为在校本科生,每个参赛队由3名全日制在校本科生组成,各参赛队设1名指导教师,以组队形式参赛。
三、日程安排
2015年7月4日-7月10日,报名阶段;
2015年7月11日—8月25日,根据赛题进行方案确定、理论计算,初步完成计算书、设计图纸;
2015年8月26日—9月8日,根据计算书、设计图纸进行模型制作;
2015年9月9日,提交参赛作品,并进行现场竞赛,选拔2个参赛队,参加吉林省大学生结构设计竞赛。
四、竞赛要求
1. 参赛要求
(1)各参赛队应独立设计、制作,每位参赛学生只允许参加一个队。竞赛期间不得任意换人,若有参赛队员因特殊原因退出,则缺人竞赛。
(2)每个参赛队只能提交一份作品,作品必须命名。
(3)各参赛队必须在规定时间上交参赛作品,参加比赛。
2. 方案设计与理论分析要求
(1) 内容应包括:设计说明书、方案图和计算书。设计说明书应包括对方案的构思、布局、功能、结构选型及其他有特色方面的说明;方案图应包括结构整体布置图、主要构件详图和方案效果图;计算书应包括计算模型、荷载分析、内力分析、承载能力、位移计算等。
(2) 文本封面要求注明作品名称、指导教师、参赛学生姓名;正文按设计说明书、方案图和计算书的顺序编排。
(3) 参赛队必须提交方案设计与理论分析文本的电子版一份,并标明参赛作品名称;同时用A4纸打印一份,在规定时间交到竞赛组委会,逾期作自动放弃处理。
报名及赛题咨询电话:张曙光,办公电话:85711584。
Email:zhang_shu_guang@eyou.com
长春工程学院教务处
土木工程学院
2015年7月4日
附件1
长春工程学院第六届大学生结构设计竞赛报名表
指导教师及 联系电话 | 专业、班级 | 姓名 | 联系电话 |












上一条: 关于图书馆暑假期间开馆的通知
下一条: 停水通知



官方公众号
官方微博
普通高考招生